2026年是“十五五”开局之年,按照自治区党委十一届十一次全会暨全区经济工作会议部署,总体要求是:以习近平新时代中国特色社会主义思想为指导,全面贯彻党的二十大和二十届历次全会以及中央经济工作会议精神,深入贯彻落实习近平总书记对内蒙古系列重要讲话重要指示精神,按照自治区党委“1571”工作部署,完整准确全面贯彻新发展理念,积极融入和服务构建新发展格局,着力推动高质量发展,坚持人民至上,坚持稳中求进工作总基调,更好服务国内经济发展和国际经贸斗争大局,更好统筹发展和安全,持续提振需求、优化供给,做优增量、盘活存量,因地制宜发展新质生产力,深度对接全国统一大市场,持续防范化解重点领域风险,着力稳就业、稳企业、稳市场、稳预期,推动经济实现质的有效提升和量的合理增长,保持社会和谐稳定,实现“十五五”良好开局。
2026年经济社会发展的主要预期目标是:地区生产总值增长5%左右,在实际工作中努力争取更好结果;城镇调查失业率5.7%左右,城镇新增就业18万人以上;居民消费价格涨幅2%左右;居民收入增长与经济增长同步;粮食产量超过840亿斤;完成国家下达的降碳减排任务。
一、把铸牢中华民族共同体意识作为民族地区各项工作的主线
进一步强化主线意识,完善贯彻主线要求制度机制,健全各族群众共享资源开发、产业发展、项目建设等收益机制。加强对地方性法规、政府规章铸牢中华民族共同体意识的前置审核,推动主线要求落实到历史文化宣传教育、公共文化设施建设、城市标志性建筑建设、旅游景观陈列等各方面。推进中华民族共有精神家园建设,坚持不懈用习近平新时代中国特色社会主义思想凝心铸魂,用好中华民族共同体系列教材和读本,广泛开展“三个离不开”、“四个与共”、“五个认同”等理念教育和“感党恩、听党话、跟党走”群众教育,举办中华民族共有精神家园建设主题文化活动。构建全区教育实践基地体系,建立常态化长效化宣传教育机制,加强铸牢中华民族共同体意识理论和实践成果展示和推广,发挥好文博场馆作用。贯彻新修订的《中华人民共和国国家通用语言文字法》,实施国家通用语言文字普及攻坚和质量提升工程,巩固全面推行使用国家统编教材成果。深化民族团结进步创建,编写内蒙古自治区成立80年民族团结进步事业经验和启示丛书,支持通辽市、乌兰察布市、乌海市争创全国民族团结进步示范市。完善防范化解民族领域风险隐患工作机制,依法保障各族群众合法权益。
二、坚持生态优先、绿色发展,筑牢我国北方重要生态安全屏障
牢固树立和践行绿水青山就是金山银山的理念,加快经济社会发展全面绿色转型,推进美丽内蒙古建设。
(一)扎实推进“三北”工程攻坚战。实施“三北”工程质量年行动,制定“三北”工程六期建设管理办法实施细则,完成生态建设任务4000万亩。统筹推进三大标志性战役生态治理任务,重点推进贺兰山到阴山段沿黄岸线180公里流沙系统治理。稳步实施光伏治沙,推动“以路治沙”。健全长效管护机制,提升苗木成活率和建成区管护能力。
(二)进一步加强生态保护和修复。加快美丽中国先行区和国家生态文明试验区创建,承办2026年全国生态日主场活动。推深做实林长制,推动制定自治区草原保护和管理条例,持续开展毁林毁草整治。抓好黄河流域生态环境保护,提升黄河、“一湖两海”及察汗淖尔等河湖湿地治理成效,持续推进西辽河流域生态复苏。实施包头、阿拉善等6个国家历史遗留废弃矿山生态修复示范工程。
(三)强化水资源管理和节约利用。严格落实“四水四定”原则,实施黄河流域强制性用水定额管理制度。提高用水效能,发展节水技术。抓好农牧业节水增效,推进大中型灌区现代化改造。加强工业节水减排,优先为工业项目配置中水、矿井水等非常规水源。推进地下水超采区治理,逐步削减地下水超采量。继续落实好居民生活用水阶梯水价制度和非居民用水及特种用水超定额(计划)累进加价制度。加快构建现代化水网,完成引绰济辽及二期工程建设,开工建设河套灌区现代化改造、乌布林水库等重点项目,实施黄河内蒙古段河道治理工程,开展大黑河和美岱沟等13条河流、300条中型以上侵蚀沟治理,汛期前完成哈素海等区域水毁工程修复。强化河湖长制。
(四)深入打好污染防治攻坚战。推进乌海及周边地区等重点区域大气污染联防联治。实施入河排污口排查整治、工业园区水污染综合治理。强化农用地和建设用地土壤污染风险管控。推进煤矸石、粉煤灰、冶金渣、化工渣等大宗工业固废源头减量、综合利用,依法依规严厉打击非法倾倒建筑垃圾行为。加快形成节约集约生产方式,持续强化高效用地,加强废弃物循环利用和再生资源高效利用。
(五)“双碳”引领推动全面绿色转型。实施碳排放总量和强度双控制度,编制“十五五”碳达峰行动方案,开展工业重点行业能效对标提升和绿电、绿氢、电能替代行动。支持零碳园区存量负荷绿电直连,鼓励更多园区、企业创建国家级零碳园区和零碳工厂。健全碳排放统计核算体系,积极参与全国碳排放权交易市场建设,开展产品碳足迹标识认证,打造“北方绿碳”碳汇品牌,推进呼伦贝尔国家生态产品价值实现机制试点建设。推广绿色低碳生活方式。

三、更好统筹发展和安全,筑牢祖国北疆安全稳定屏障
坚定不移贯彻总体国家安全观,有效防范化解各类风险隐患。
(一)积极稳妥防范化解重点领域风险。完成政府隐性债务化解和清理拖欠企业账款年度任务,严肃查处新增隐性债务、化债不实等问题,做好政府和社会资本合作(PPP)存量项目风险防范。认真执行《中华人民共和国预算法》,完善财政专户管理制度和“三保”专户管理机制,坚决兜牢基层“三保”底线。出台财政承受能力评估办法、中央竞争性项目资金配套办法,提级审批债务高风险地区政府投资项目,规范政府购买服务行为。积极推进中小金融机构减量提质、高风险机构“退高摘帽”。分类处置化解房地产领域风险,完成保交楼、保交房扫尾清零工作。
(二)守好守牢安全生产底线。深刻汲取包钢板材厂爆炸事故教训,开展建筑施工、高层建筑、交通运输、矿山、危化品、燃气、消防、旅游等重点领域安全隐患排查整治,强化大型活动安全管控,坚决遏制重特大事故发生。健全“大安全大应急”体系,完善自然灾害特别是“雨带北抬”监测防控措施,严防森林草原火灾,加强区域综合性应急救援基地、航空应急救援体系、应急物资储备库、消防救援基础设施等建设。实施全民应急素质提升工程。落实“四个最严”要求,完善食品安全全链条监管机制,提升食品药品安全现代化治理水平。
(三)维护社会大局和谐稳定。大力支持国防和军队建设,完善双拥工作机制,加强国防教育、国防动员和后备力量建设。实施北疆屏障国家安全保障能力一体化提升工程,严密防范和打击敌对势力渗透破坏颠覆活动。深化兴边稳边固边,开展“民营企业进边疆”、“科普边疆行”等活动。坚持和发展新时代“枫桥经验”,推进信访工作法治化。加快社会治安整体防控体系建设,常态化推进扫黑除恶,严厉打击各类违法犯罪行为。
四、大力发展现代能源经济,建设国家重要能源和战略资源基地
建设清洁低碳安全高效的新型能源体系,发展战略资源产业,更好保障国家能源资源安全。
(一)持续夯实能源供应保障基础。科学谋划煤炭开发布局和产能稳定接续,煤炭产量稳定在12.5亿吨以上。推进新型电力系统建设,深入实施电网强网工程,加快蒙西电网智能化改造,新建20个500千伏输变电工程,研究论证阿拉善至蒙中地区特高压柔性直流输电线路。加大油气勘探开发和增储上产力度。推进现代煤化工中试基地建设,推动现代煤化工产业向高价值链延伸。
(二)提高新能源开发利用水平。全力推动沙戈荒基地建设,谋划推动“绿电进京”等新一批沙戈荒基地纳入国家“十五五”规划。加快建设库布其至河北输电通道,推动库布其至江苏、库布其至上海、腾格里至江西输电通道尽快开工,争取库布其至安徽、乌兰布和至浙江输电通道尽快核准,积极推进跨省区绿电交易。研究制定促进新能源消纳若干举措、绿电直连开发建设实施方案,大力推广绿电直连、增量配电网等消纳新模式,拓展零碳园区、绿色算力、绿色氢氨醇等应用场景,推动新增用电量主要由新增新能源发电满足,区内消纳新能源2000亿千瓦时以上。
(三)加强矿产资源开发利用。持续推动矿产资源综合利用,出台“十五五”支持稀土产业高质量发展的政策措施,打造全元素、全品类的稀土产业集群。设立稀土产业基金,充分发挥白云鄂博稀土全国重点实验室和国家稀土功能材料制造业创新中心作用,加快轻稀土产业延链补链强链,加大中重稀土开发利用力度,推动高端稀土新材料产业和终端应用产业发展壮大,建设面向全国的稀土产品交易中心。推动重要能源和战略资源勘探开发和增储上产,提升利用水平,实施新一轮找矿突破战略行动,完善探产供储销统筹和衔接体系。

五、加快农牧业转型发展,建设国家重要农畜产品生产基地
出台高质量建设国家重要农畜产品生产基地的实施意见,实施农牧业“种芯”、农牧业创新链建设、农畜产品精深加工、品牌培育和交易平台建设等重点工程。
(一)提升农牧业综合生产能力。抓好粮食和重要农畜产品稳产保供,严守耕地保护红线,加强粮食储备保障能力和气象灾害防御能力建设,粮食播种面积稳定在1亿亩以上。深化奶业振兴行动,奶产量稳定在750万吨左右。开展肉牛肉羊增产增效行动,育肥牛、育肥羊出栏数分别达到180万头和4000万只以上,肉类产量稳定在310万吨左右。实施饲草料供给提升行动,人工饲草种植保有面积稳定在2000万亩以上,各类饲草供给保障能力保持在7800万吨左右。
(二)大力推进农牧业现代化。实施主要粮油作物大面积单产提升建设年行动和设施农牧业现代化提升行动,持续促进黑土地保护,新建和改造提升高标准农田600万亩以上,改造提升盐碱耕地50万亩,新建高效节水灌溉面积200万亩以上,新增和改造提升设施农业10万亩,新建改扩建牲畜棚圈500万平方米以上。建设生产能力5000万株以上现代设施集约化育苗中心4个,农作物良种繁育基地面积稳定在150万亩以上。建设全国领先的牛、羊、牧草种源基地和国家高水平南繁科研育种基地。推进羊绒产业高质量发展,优质原绒产量达到7000吨以上。发展林草产业,力争产值达到1200亿元。
(三)推动精深加工和品牌建设。实施农畜产品精深加工工程,制定支持绿色农畜产品高质量发展的政策措施,建设国家级优势特色产业集群1个、现代农业产业园1个,大力发展玉米生物制造、固态乳制品、精品牛羊肉、动物疫苗、益生菌、小品种氨基酸等高附加值产业。培育内蒙古牛羊肉、奶酪、马铃薯、果蔬、杂粮等区域品牌,集中打造有影响力的牛羊肉、雪花粉、葵花籽、粳稻、小米、鲜食玉米等绿色农畜产品品牌,新认证“蒙”字标企业30家以上。高标准推进内蒙古牛羊肉交易中心建设,力争交易额达到100亿元。探索建立跨省产业合作和收益分享机制,加强与北上广深等地大型农工商龙头企业和区域农贸市场合作,在主要消费地区设立牛羊肉前置屠宰加工中心,推进产运销精准对接,完善冷链物流网络体系,建成7个标准化营销中心。
六、以创建中国(内蒙古)自由贸易试验区为牵引,打造我国向北开放重要桥头堡
坚持对内对外开放并重,持续提升全方位开放水平。
(一)加强通道平台建设。全力推进自贸试验区申建。加强口岸基础设施建设,实施满洲里、二连浩特、甘其毛都、策克、满都拉等重点口岸提升工程,推进甘其毛都跨境铁路、二连浩特公路口岸货运第二通道等重点交通基础设施建设。加快建设中蒙二连浩特—扎门乌德经济合作区、满洲里产业协作园区。拓展综合保税区功能,推动呼和浩特、鄂尔多斯、满洲里综合保税区高质量发展。推动呼和浩特、乌兰察布中欧班列节点城市和满洲里基地建设,提高货源集散能力和回程满载率,力争口岸货运量达到1.4亿吨。
(二)大力发展开放型经济。更深层次参与共建“一带一路”,贯彻落实党中央、国务院关于推动共建“一带一路”高质量发展的决策部署,深度参与中蒙俄经济走廊建设,积极融入西部陆海新通道建设,力争外贸进出口总值增长5%左右。稳定大宗商品贸易量,扩大新能源汽车、特色农畜产品等重点商品出口,新增主要进口产品落地加工量300万吨以上。推动二连浩特互贸区做大出口业务,建成运营满都拉、甘其毛都口岸互贸区,扩大互市贸易落地加工规模。高质量办好第四届国家向北开放经贸商洽会。
(三)提升互利合作水平。实施新版鼓励外商投资产业目录,健全外商投资服务保障机制。完善海外综合服务体系。开拓中亚、中东、东南亚和港澳等市场,拓展数字经济、旅游、农牧业、健康、教育等领域合作新空间。持续深化对内开放,加强与京津冀、长三角、粤港澳大湾区、东三省、成渝等区域交流合作,持续推进京蒙协作,推动粤蒙、沪蒙合作升级,在新型储能、绿氢绿氨、绿色算力、防沙治沙、现代农牧业等方面形成一批新成果。提升招商引资质效,积极承接产业转移,落实地方政府招商引资鼓励和禁止事项清单,争取招商引资到位资金增长8%。
七、立足壮大实体经济,建设体现内蒙古特色优势的现代化产业体系
着力构建以科技创新为引领、能源和战略资源为支撑、先进制造业为骨干、现代服务业为依托的具有特色的现代化产业体系。
(一)加快推动传统产业改造升级。实施工业设备更新和技术改造提质增效工程,加快化工、冶金、建材等产业数智化绿色化转型,培育50家先进级智能工厂、新建90家绿色工厂。打造乳业、稀土、有色、现代煤化工、光伏等千亿级产业链,推动甲醇、乙二醇、烯烃等高值利用,发展高端聚烯烃、高性能纤维等高附加值产品,建设焦化全产业链一体化基地,提高铝、铜、铅、锌、镁、锂等有色金属精深加工水平,做大高纯铝、铜基合金、先进电池材料等高端产品规模。全面实施“人工智能+”行动,推进人工智能技术在研发设计、生产制造、检验检测、营销服务、供应链管理等环节创新应用。支持建筑业提升资质,拓展经营业务。
(二)培育壮大新兴产业和未来产业。建设全国重要的新能源装备制造基地,支持新能源矿卡、新能源电池材料等装备及零部件全产业链发展,引进落地企业总部和研发中心,培育发展新型储能、氢能先进制造业集群。发展绿色算力产业,统筹和林格尔、乌兰察布算力建设,拓展算力应用场景,发展算力服务业、数据加工业和算力装备制造业,升级数据交易中心和算力调度中心,支持和林格尔数据中心集群建设全国领先的绿色算力和数据产业集聚区。建立低空飞行安全监管清单,制定各行业场景应用推广方案,加快完善低空基础设施和配套保障服务,开展通用机场适配性改造,推动起降、通信、导航、气象等设施一体布局,引进飞行器及关键材料制造企业,打造低空经济产业集群和应用集聚区。出台加快发展生物制造产业实施方案,培育发展新型蛋白、高效酶制剂等产业,建设全球领先的动物疫苗智能制造基地和国内重要的生物发酵与制药转型升级示范基地。培育商业航天产业,谋划布局航天器组装、试验测试、发射回收、航天燃料等产业项目。
(三)实施服务业扩能提质行动。推动先进制造业和现代服务业深度融合,大力发展研发设计、检验检测认证、新能源运维、信息传输、质量认证等生产性服务业,促进生活性服务业高品质、多样化、便利化发展,培育一批服务业龙头企业。因城施策着力稳定房地产市场,推动构建房地产发展新模式,建设适应人民群众高品质生活的好房子。促进金融业企稳回升,做好金融“五篇大文章”,建立金融支持重大项目、重点企业清单,完善多层次资本市场,发展私募、创投、风投等投资,持续实施企业上市“天骏计划”。开展全社会物流降本增效专项行动,推动物流枢纽、冷链基地等物流基础设施功能提升、互联成网,推进多式联运“一单制”、“一箱制”应用,推动物流数字化、绿色化、标准化发展。推动7个国家物流枢纽、4个国家骨干物流基地提质升级,加快盛乐机场空港国际物流园建设。实施农村牧区“客货邮”融合发展行动,打造一批典型案例和示范旗县。
(四)推动园区发展提质增效。优化园区定位和布局,出台指导园区高质量发展的意见,推动制定开发区建设管理条例,落实自治区关于深化国家级经济技术开发区高质量发展工作部署。深化园区管理体制机制改革创新,建立监测评优体系,构建更加高效、灵活、协同的运营体系。
八、大力推进创新驱动,因地制宜加快高水平科技自立自强
瞄准特色优势产业和发展亟需领域,强化应用驱动型科技创新、产业创新。
(一)构建多层次创新平台体系。完善稳定支持和动态评估机制,打造以国家级为引领、自治区级为骨干的多层次创新平台体系。提高国家乳业、草业技术创新中心等国家级平台研发效能,推动怀柔国家实验室内蒙古基地、呼包鄂国家自主创新示范区落地建设,支持大青山、鄂尔多斯实验室做优做强。依托高校、园区、企业打造一批概念验证、中试验证服务平台,加强“蒙科聚”平台建设,力争技术合同交易额增长25%。
(二)强化企业科技创新主体地位。优化科技型中小企业、高新技术企业培育路径,壮大科技标杆企业队伍。加强高校、科研院所与企业科技资源共享,支持企业承担重大科研任务、参与重大平台建设、转化应用重大科技成果,鼓励企业创建自治区级以上研发平台或牵头组建创新联合体,围绕技术突破、场景验证、产业应用开展有组织科研。引导金融机构加大对科技型企业支持力度。
(三)推进科技创新和产业创新融合发展。聚焦新能源、新材料、现代煤化工、绿色氢氨醇、稀土、生物育种、草业、乳业等优势特色领域开展重点攻坚,在算电协同、风光氢储、“人工智能+”等新兴领域布局一批先导性项目,推动产业向智能化、绿色化、融合化转型。
(四)统筹推进教育科技人才一体发展。加快内蒙古大学“双一流”建设和部区合建。支持生态学、草学等申报国家一流学科。聚焦重点产业深化产教融合,推进高水平职业教育建设。推动教育部内蒙古高等研究院实体化运行。完善经费管理机制,赋予科研单位和科技人员更大自主权。加强知识产权创造、保护、运用,实施高价值专利培育行动,组建特色优势产业专利池。
九、更加注重内需主导,服务融入全国统一大市场
用足用好国家新一轮“两重”、“两新”政策,坚持惠民生和促消费、投资于物和投资于人紧密结合,增强经济发展的内生动力。
(一)推动消费扩量提质。深入实施提振消费专项行动,优化实施“两新”政策,加大直达消费者的普惠政策实施力度,落实职工带薪错峰休假制度,清理消费领域不合理限制性措施,完善现代商贸流通体系。适应消费结构变化,促进供给提质升级,推动场景化改造、品质化供给、数字化赋能、多元化创新。积极扩大优质商品和服务供给,持续开展餐饮促消费、跟着赛事去旅行等活动,促进健康、养老、托育、家政等服务消费扩容提质,培育壮大智能家居、假日经济、夜间消费、演出经济、体育赛事等新增长点。支持生产企业实施产销分离,持续开展成品油和计量设施“打非治违”。积极发展网络电商,促进线上线下消费融合发展。
(二)持续扩大有效投资。全力推动重大项目建设,实施重大项目3600个左右,完成建设投资1万亿元以上。全面推行重大项目联审联批工作机制,建设贯通全区的重大项目联审联批智慧管理平台,实行审批事项清单化管理,上半年拟开工重大项目在3月底前、下半年拟开工重大项目在8月底前办结前期手续。全力做好项目要素保障,充分发挥各类政府投资资金作用,强化建设进度慢、资金支付滞后问题整治,落实《内蒙古自治区本级政府投资基金管理办法》。聚焦“十五五”时期发展方向和要求,谋划储备更多发展所需、地方所能、群众所盼的高质量项目,按照“实施一批、前期一批、储备一批、谋划一批”分类推进实施。
(三)激发民间投资活力。贯彻实施《中华人民共和国民营经济促进法》和《内蒙古自治区民营经济发展促进条例》,建立健全促进民营经济发展工作协调机制。持续破除市场准入隐性壁垒,严禁在招投标中对民营企业设置歧视性条件,完善民营企业参与重大项目建设长效机制、政策沟通与直达机制,支持民营企业参与“两重”建设。系统谋划促进民间投资的政策措施,在市场准入、要素获取、公平竞争、权益保护等方面,打通制约民间投资的堵点、难点、痛点。
(四)推进重大基础设施建设。建成包银高铁银川至巴彦浩特支线、太子城至锡林浩特铁路,完成集通铁路动车改造,实现锡林郭勒盟、阿拉善盟开行动车。开工建设包鄂榆高铁,推进呼包高铁前期工作,加快建设临河至哈密铁路、乌兰浩特至阿尔山铁路、富裕至加格达奇铁路、滨州铁路改造工程。新开工建设高速公路和国省干线1500公里,新改建农村公路5000公里。做好盛乐国际机场转场投运工作。加快新型基础设施建设应用,深入推进全国一体化算力网络内蒙古枢纽节点建设,统筹布局算力基础设施,推进算网融合,加快窄带物联网等新型物联网基础设施建设。
十、持续深化改革攻坚,构建高水平社会主义市场经济体制
用改革的办法解决发展中的问题,推动形成既“放得活”又“管得好”的经济秩序,增强高质量发展动力活力。
(一)持续优化营商环境。深入推进服务和融入全国统一大市场建设,严格落实产权保护制度和《公平审查条例》。抓好“营商环境质量提升年”各项工作,建立以民营企业为主体的营商环境评价体系,落实自治区加快打造市场化法治化国际化一流营商环境实施方案,加快推进《内蒙古自治区优化营商环境条例》立法进程。实施政务服务优化提升行动,推出20个“高效办成一件事”重点事项。深入实施“综合检查一次”改革,实行“扫码入企”,压减涉企行政检查频次。健全规范涉企执法长效机制。常态化实行支持小微企业融资协调工作机制。实施规模以上工业企业、资质以上建筑企业、限额以上批零住餐企业、规模以上服务业企业梯度培育计划,培育壮大各类经营主体。
(二)抓好重点问题整治。做好中央巡视反馈意见整改落实工作,按要求推进各项督查(察)、审计等反馈问题整改。继续规范招商引资行为,有序清理规范各类展会论坛。扎实开展招投标领域突出问题系统整治,出台关于打击串通投标行政执法与刑事司法衔接工作办法。严格落实《党政机关厉行节约反对浪费条例》。巩固拓展深入贯彻中央八项规定精神学习教育成果。持续整治群众身边不正之风和腐败问题。
(三)深化重要领域改革。深化国资国企改革,制定实施进一步深化国资国企改革方案,推动非主业非优势业务出清、同质化业务重组整合,提升国有企业核心竞争力。构建更加灵活高效的市场化经营机制,加强央地合作和区域协作。有序推动自治区本级经营性国有资产集中统一监管,提升闲置低效资产盘活利用效益。“一企一策”开展亏损企业治理。推进财政领域改革,深化政府投融资管理改革,完善财政管理体制,进一步理顺盟市与旗县(市、区)两级财政事权和支出责任,推动盟市零基预算全覆盖。严格落实党政机关习惯过紧日子要求,加大财政资金统筹整合力度,规范税收优惠、财政补贴政策,积极盘活闲置资产资源。深化科技体制改革,健全研发投入稳定增长和考核激励机制,完善科技成果评价机制、科技成果产权和收益分配制度。强化民生导向推进价费改革,推进公用事业价格改革,修订政府定价目录,保障重要民生商品量足价稳。深入推进农村牧区领域改革,稳妥有序推进第二轮土地承包到期后再延长30年试点、草原二轮延包试点和第四次全国农业普查相关工作,深化集体林权制度改革。
十一、优化区域经济布局,提升协调发展水平
落实国家区域重大战略,促进城乡区域协调发展。
(一)促进东中西部协调发展。编制自治区贯彻落实党中央、国务院关于“十五五”西部大开发、东北全面振兴、黄河流域生态保护和高质量发展决策部署的配套文件。发挥中部盟市挑大梁作用,加快呼包鄂乌一体化发展和呼和浩特都市圈建设,支持包头老工业基地绿色转型、创新发展。推动东部盟市全面振兴,围绕农牧业、特色工业体系、旅游、泛口岸经济等持续用力,补齐交通、物流等基础设施短板,统筹推动呼包鄂与东部盟市对口帮扶协作方案落实。推动西部盟市转型发展,支持乌海资源枯竭型城市加快绿色转型、创新发展。统筹优化经济布局,支持各盟市因地制宜发展特色优势产业。
(二)统筹推进新型城镇化和乡村全面振兴。促进大中小城市和小城镇协调发展,科学有序推进农业转移人口市民化。分类推进以县城为重要载体的新型城镇化,“一县一策”壮大县域特色优势产业,推动县域基础设施一体化规划建设管护,扎实推进边境城镇建设。推动农村牧区一二三产业深度融合,培育壮大乡村特色产业,完善联农带农机制,促进农牧民稳定增收。深入学习运用“千万工程”经验,巩固拓展脱贫攻坚成果,实施好新一轮农村牧区集体经济扶持行动,建立常态化帮扶政策体系,投入帮扶资金90亿元以上。分类有序、片区化推进“十百千”宜居宜业和美乡村建设。
十二、繁荣发展社会主义文化,建设文化强区
弘扬和践行社会主义核心价值观,加强党的创新理论学习和宣传教育,发展新时代中国特色社会主义文化,为各项事业发展提供强大精神文化支撑。
(一)加强文化遗产保护传承。实施中华优秀传统文化传承发展工程,加快红山文化遗址申遗进度,推进秦直道等文化遗产保护传承和活化利用,加强西辽河文化研究,持续开展长城考古调查,推动哈民考古遗址公园建设、大窑遗址公园提档升级,完成第四次全国文物普查任务,办好“5·18国际博物馆日”中国主会场活动,公布自治区第一批古籍重点保护单位及珍贵古籍名录。
(二)扩大优质文化产品供给。发挥好乌兰牧骑“红色文艺轻骑兵”作用,实施“学·创·演”机制,开展乌兰牧骑走出去、乌兰牧骑月、“送欢乐 送文明”基层服务活动等主题活动。办好全民阅读活动。推选100个自治区级农村牧区文化大院,命名一批“小而美”新型公共文化空间,广泛开展群众性文化活动,培育发展“文化+科技”、“文化+数字”、“视听+旅游”等新业态,打造一批自治区级公共文化服务高质量发展引领区。持续深化院团改革,扩大改革成效。做好交流合作宣传推广。
(三)推进文旅体产业提档升级。推动乌拉盖九曲湾、敖鲁古雅使鹿部落、老牛湾、阿尔山—柴河等景区提档升级,推进长城、黄河国家文化公园建设,新增一批A级景区及自治区文旅品牌。大力发展赛事经济,持续开展“跟着赛事去旅行”、体育赛事“进街区、进景区、进商圈”、“乐享精彩赛事 寻味内蒙古美食”系列活动,办好自治区第十六届运动会、第七届残特奥会。开展“消费券+票根经济”联动促销,打响“歌游内蒙古”品牌,持续打造“天天那达慕”、“我和草原有个约定”品牌。深入开展“引客入蒙”和“内蒙古人游内蒙古”活动,加大冬季冰雪旅游推介力度。持续提升旅游服务水平,强化文旅市场规范管理。
十三、始终坚持民生为大,不断加大保障和改善民生力度
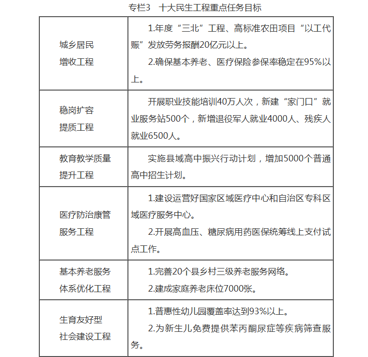
加强普惠性、基础性、兜底性民生建设,实施好“十大民生工程”。
(一)实施城乡居民增收工程。充分发挥政策效应,健全工资合理增长、支付保障和最低工资标准调整机制,继续助力小微企业成长,推进个体工商户分型分类精准帮扶,加力扩围实施以工代赈,扎实开展欠薪欠保、违法裁员等问题整治,多渠道增加城乡居民收入。提高城乡居民养老保险基础养老金标准。
(二)实施稳岗扩容提质工程。用足用好稳岗返还、税费减免等政策工具,加强新就业群体的服务保障。
(三)实施教育教学质量提升工程。加强学龄人口净流入和净流出地区教育资源余缺调配。将学生意外伤害责任保险从义务教育阶段扩大到高中阶段和普惠性幼儿园。加强校园安全建设,防范治理校园暴力与学生欺凌。扩大“学生饮用奶”计划覆盖范围。
(四)实施医疗防治康管服务工程。推进基本医疗保险自治区级统筹,分步分批推进长期护理保险制度建设。加强慢性病综合防控和过敏性鼻炎、雷暴哮喘等防治。
(五)实施基本养老服务体系优化工程。向中度以上失能老年人发放养老服务消费补贴,提升“一刻钟”居家养老服务圈质量。
(六)实施生育友好型社会建设工程。落实好各项生育支持政策和激励措施,发展普惠托育和托幼一体化服务。
(七)实施道路交通畅行工程。着力解决高峰堵车和乱收费、乱停车等问题,推动具备条件的高铁站、机场建设网约车专用停车区。
(八)实施矛盾纠纷多元化解工程。及时排查化解家庭、邻里等矛盾和土地草牧场边界、承包流转、征占补贴、劳动争议、物业服务等纠纷,推动城乡法律援助服务网络全覆盖。
(九)实施消费者权益保护工程。加强市场监管执法,专项整治食品安全、价格秩序、假冒侵权、缺斤短两等消费者反映的热点问题。
(十)实施城乡人居环境改善工程。大力推进城市更新,加快推进城市危旧房和老旧小区、街区、厂区、管网改造,加快水电气暖网等建设升级,实施物业服务质量提升行动。推动收购存量商品房用于保障性住房、安置房、人才房等。补齐城市防洪排涝设施短板,继续做好受灾地区灾后重建工作。

十四、坚持把党的领导贯穿政府工作各方面全过程
做好2026年工作,要坚决贯彻习近平总书记对内蒙古系列重要讲话重要指示精神,深刻领悟“两个确立”的决定性意义,增强“四个意识”、坚定“四个自信”、做到“两个维护”,全面贯彻落实党中央、国务院决策部署,确保自治区党委工作要求不折不扣落地见效,自觉接受人大监督,认真听取人大代表、政协委员意见建议。坚持党的全面领导,切实把党领导各项工作的制度优势转化为治理效能,坚持人民至上,突出实干实绩导向,树立和践行正确政绩观,扎实推进法治政府、诚信政府、高效政府、廉洁政府、服务型政府建设。启动实施自治区“十五五”规划,齐心协力、奋发进取,以钉钉子精神做实做细做好各项工作,全力推动“十五五”良好开局,奋力书写中国式现代化内蒙古新篇章。


